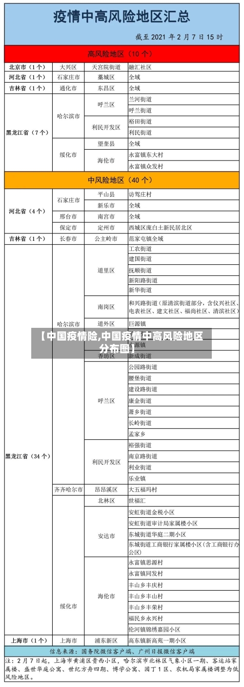
【中国疫情险,中国疫情中高风险地区分布图】
中国保险市场上有哪些应对突发疫情的应急保险产品?
医护人员专属意外险:这类产品是专门为奋战在抗疫一线的医护人员量身定制。在疫情期间,医护人员面临着较高的感染风险以及工作强度带来的意外风险 。当他们因意外导致身故时 ,家属可获得一笔较为可观的保险金,用于后续的生活保障等。

医疗险也能应急。在突发疾病需要住院治疗时,医疗险可报销合理且必要的医疗费用,减轻患者经济负担。还有一些针对特定突发情况的保险 ,像在疫情期间,部分保险公司推出了针对新冠确诊的专项保险,对确诊患者给予一定金额赔付用于弥补相关损失 。

中国人寿国寿康e无忧是一款针对新型冠状病毒肺炎疫情推出的免费保险产品。该保险由中国人寿推出 ,主要目的是在疫情背景下为公众提供额外的风险保障。其核心特点如下: 保障范围覆盖多类意外风险国寿康e无忧的保障内容不仅针对新冠病毒感染,还扩展至多种交通工具意外事故 。

锐评:别总是用政治思维看中国为什么“疫情 ”二波不爆发?
〖壹〗、中国未出现疫情二波爆发,是科学抗疫 、制度保障、民众配合等多因素共同作用的结果 ,将其简单归结于政治思维有失偏颇,抗疫需以科学为主导,摒弃政治化解读。科学抗疫是核心关键 新冠疫情本质上是科学医学问题 ,必须依靠科学方法和医学手段来解决。
〖贰〗、我觉着是因为他的言辞比较犀利,并且开启了怼人模式 。大家印象中的《新闻联播》一直都是一本正经的模式,但是有一天 ,观众们就突然之间发现了《新闻联播》就转变了风格,主持人康辉开启了一本正经的怼人模式,这也导致了他突然火了起来。

国庆期间,疫情防控安排如下:
〖壹〗、国庆期间疫情防控安排如下:当前疫情形势与风险研判 当前全国疫情呈现“点多 、面广”特点,主要集中在西藏、宁夏、贵州 、黑龙江等省份 ,以奥密克戎变异株BA.5和BA.76亚分支为主。与8月相比,新增感染者数量大幅下降,疫情波及范围缩小 。
〖贰〗、当前疫情形势与防控目标国内疫情呈现多点散发、频发态势 ,周边地区疫情扩散显著,本市外防输入压力持续增大。为落实“外防输入 、内防反弹”总策略及“动态清零”总方针,保障群众健康 ,巩固防控成果,现发布中秋国庆期间防控措施。
〖叁〗、入住宾馆、景区等需查验7两小时内核酸阴性证明,外省返回建筑工地人员需48小时内核酸证明 。非必要不举办大型聚集性活动 ,婚丧嫁娶从简。防控措施执行时间为2022年9月10日至10月31日。重点地区防控措施 北京 进返京需48小时内核酸阴性证明和“北京健康宝 ”绿码,风险地区人员主动报备。
〖肆〗 、国庆黄金周莫高窟参观“疫情防控”指南如下:景区防控措施保障安心游览敦煌研究院严格落实党中央及地方政府疫情防控要求,制定专项工作方案 ,联合卫健、公安、交通等部门建立多层级防控体系 。景区内实施全流程防疫管理,从入口管控到内部服务均采取标准化操作,为游客提供安全保障。
〖伍〗 、国庆假期高校仅放1天假且封校不让出门,这种做法虽有其疫情管控考量 ,但存在不合理性,易被学生认为是表面功夫。具体分析如下:从疫情防控政策来看:教育部应对新冠肺炎疫情工作领导小组办公室主任王登峰表示,十一假期进出校门管理要根据实际情况和疫情防控要求合理安排 ,不鼓励“一刀切” 。
〖陆〗、教育部整体防控要求9月14日教育部印发通知,要求各地教育部门和学校从严从紧做好中秋国庆假期和秋季学期疫情防控工作,核心要点如下:强化重点人员摸排监测:健全家校协同防控机制 ,细化师生及其共同居住人员健康监测,阻断新冠病毒从家庭、社会向学校传播风险。
中国人寿新冠肺炎保险是真的吗?
〖壹〗、中国人寿新冠肺炎保险是真的。保险责任扩展的背景与目的为应对新冠肺炎疫情对公众健康保障的需求,中国人寿紧急对旗下31款长期重大疾病保险产品进行责任扩展 。这一举措旨在通过优化现有产品功能 ,快速响应公共卫生事件,为客户提供更全面的风险覆盖,减轻疫情带来的经济负担。
〖贰〗 、此次事件中 ,中国人寿的条款已明确限制病情程度,因此“奥密克戎不属于新冠 ”的拒赔理由不成立,但轻型或普通型感染者仍不符合赔付条件。
〖叁〗、中国人寿新冠保险拒赔可能存在多种情况,需结合具体保险类型和理赔条件判断 。以下为详细分析:中国人寿的回应中国人寿针对网友反映的买了新冠保险阳了却不理赔的情况回应称:该客户确实购买了带新冠责任的重疾险和医疗险 ,但公司没有收到客户的理赔资料,所以没有进行赔付。
时刻守护健康,友邦升级重疾保障,增强风险抵御能力
友邦人寿通过升级“友如意”重疾险系列,将新冠疫情风险纳入保障范围 ,进一步增强客户风险抵御能力,践行守护健康的使命。背景与挑战近期,德尔塔病毒株引发的新一轮疫情在国内蔓延 ,其传播力强、复制快 、体内载量高、重症风险大等特点显著提高了防疫难度,也凸显了重大疾病预防及治疗保障的重要性 。
友邦人寿“友如意”重大疾病保险系列通过灵活定制化的保障方案和全周期服务,为家庭提供重疾风险抵御能力 ,成为守护健康的重要工具。产品定位与核心优势友邦“友如意 ”系列是友邦人寿2021年推出的新一代重疾保障计划,旨在满足中国家庭多样化的重疾保障需求。
轻症保障:40种轻症比较多赔5次,计划A赔20%、B赔30% ,覆盖疾病前期风险。少儿特定重疾额外赔:针对10种少儿特定重疾(如白血病 、严重脑损伤),额外赔100%保额,有效覆盖高额医疗支出 。其他保障:生命终末期赔100%保额;身故18岁前赔保费,18岁后赔保额;全残则赔100%保额 ,全方位守护少儿生命价值。
数字化战略的深化:“友邦友享”是友邦数字化战略的重要载体,通过技术赋能优化服务流程、降低运营成本,同时提升风险控制能力。例如 ,电子化保单管理减少人工审核环节,AI客服缩短响应时间 。客户价值创造:平台以“专业、诚信与爱”为核心理念,通过精准服务帮助客户抵御风险 、守护健康、积累财富。
友邦“星享佳 ”(《友邦友如意星享佳保险产品计划》)是一款专为7天-17岁儿童设计的终身重大疾病保险 ,聚焦儿童高发健康风险,提供涵盖轻症、中症 、重症、全残和身故的全面保障,尤其强化对白血病等10种儿童高发重症的双重赔付 ,并配套升级版“如意愈从容”健康管理服务,为儿童健康提供长期、周全的守护。
友邦人寿的坚守与革新 友邦保险自回归中国内地以来,始终践行“以专业、诚信与爱 ,帮助家庭与企业抵御风险 、守护健康、积累财富、实现梦想”的使命 。秉持“以客户驱动的业务革新 ”策略,友邦人寿持续对客户需求进行深入观察 、细致分析和精准研究,致力于从多维度充分发挥保险保障优势。
中国人寿保险健康险包括疫情险吗
保障范围:中国人寿佑安心保险是一款专门提供法定传染病保障的健康险产品。由于新冠肺炎已被国家列入法定传染病范围,因此该保险产品对新冠肺炎提供保障 。赔付条件:若被保险人在等待期后因新冠肺炎处于危重症状态、因此住院或身故 ,保险公司将按照合同约定进行赔付。
中国人寿的险种主要包括寿险、健康险 、意外险、财产险等多个类别。寿险 寿险是以被保险人的寿命为保险标的的险种 。 当被保险人在保险期限内死亡或全残时,保险公司会按照合同约定给付保险金。 寿险产品分为定期寿险和终身寿险,定期寿险提供一段时间的保障 ,而终身寿险则提供终身保障。
人寿保险健康险我了解。人寿保险通常被用作对中国人寿保险公司的简称,而该公司提供的健康险产品种类丰富,主要包括医疗保险和重大疾病险两大类 。以下是对这两类健康险的详细解析:医疗保险 医疗保险是人寿保险健康险中的重要组成部分 ,旨在为被保险人提供医疗费用方面的保障。
中国人寿健康险可以具体分为:医疗保险、疾病保险 、收入保障保险、护理保险。健康险是指保险公司通过疾病保险、医疗保险 、失能收入损失保险和护理保险等方式对因健康原因导致的损失给付保险金的保险 。投保健康险需要注意以下几点:首先,仔细阅读保险条款,了解保什么和不保什么。
中国人寿健康险主要包括以下几款产品:重大疾病保险 国寿康宁终身重大疾病保险:这是一款提供终身保障的重大疾病保险产品 ,涵盖了多种重大疾病,一旦确诊,即可获得相应的保险金赔付。国寿康宁定期(2013版B款)保险组合:该保险组合提供了特定期间的重大疾病保障 ,适合有阶段性保障需求的消费者 。
发表评论